Create
Query
webui.db
- Query
adapter
alembic_version
auth
channel
channel_member
chat
chatidtag
config
document
feedback
file
folder
function
group
knowledge
memory
message
message_reaction
migratehistory
model
note
oauth_session
prompt
tag
tool
user
user_backup
Toggle helper tables
Use Shift + Up/Down to navigate recently-executed queries
Execute
Export JSON
Export CSV
SQL Help
delete
expression
index : create
index : drop
insert
select : advanced
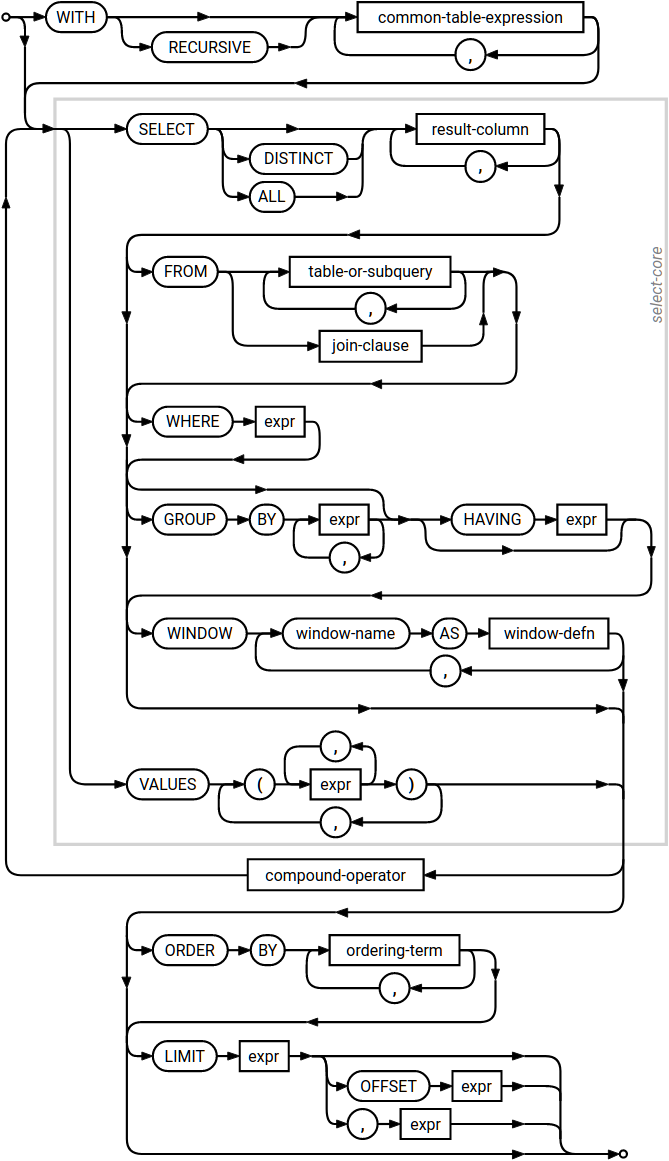
select
table : alter
table : create
table : drop
trigger : create
trigger : drop
update
upsert
view : create
view : drop
Bookmarks
+
×
Create Bookmark
×